千万建筑资料下载 →
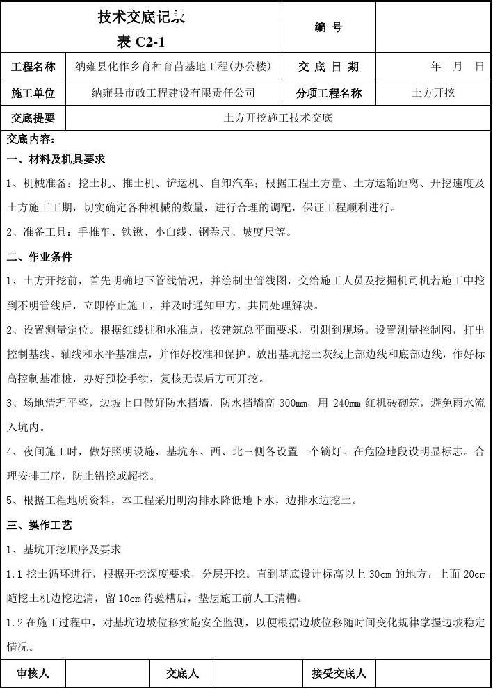
1、本表由施工单位填写,交底单位与接受交底单位各保存一份。
2、当做分项工程施工技术交底时,应填写“分项工程名称”栏,其他技术交底可不填写。
久久建筑网m.kkreddy.com提供大量:建筑图纸、施工方案、工程书籍、建筑论文、合同表格、标准规范、CAD图纸等内容。
自考国际贸易理论与实务小抄 自考
曲靖一中2010届高考冲刺卷数学06
电线电缆生产许可证实施细则_2012
浅析电力计量误差产生的原因及改
JGJ 94-2008 建筑桩基技术规范_17
解析会计硕士和会计学硕士报名条
MBA全景教学-市场营销
2006年全国硕士研究生入学统一考
the index of elliptic operators
中国缓控释肥行业市场投资分析预
[海国图志.05.卷15-19].[清]魏源.
2009中国农村统计年鉴.nh
2011年国家司法考试6月5日零时起
深基坑开挖安全专项施工方案
48水泥砼路面机械摊铺
2012年最新丽江自助游攻略
西点课业--英语语法宝典.chm
教育学经典试题
基于Web+GIS的城市地铁施工监测信
营销管理××公司移动电话新世纪
m07 - 综合项目计划
2012贵州省铜仁沿河土家族自治县
祁东县做活“大、好、新、硬”四
5S管理与实战技巧(陈忠雄)