浅析螺母国家新标准机械性能与材料20170225

 

浅析螺母国家新标准机械性能与材料

张先鸣

国家质量监督检验检疫局和国家标准化管理委员会于2015年12月10日发布了GB/T3098.2-2015《紧固件机械性能 螺母》国家标准,并于2017年1月1日开始实施。GB/T3098.2-2015《紧固件机械性能螺母》是对GB/T3098.2 -2000《紧固件机械性能螺母 粗牙螺纹》和GB/T3098.4 -2000《紧固件机械性能螺母 细牙螺纹》的修订。新标准等同采用IS0898-2:2012《碳钢和合金钢制造的紧固件机械性能—第2部分:规定保证载荷值的螺母—粗牙螺纹和细牙螺纹》(英文版),标准是GB/T 3098?紧固件机械性能系列标准?的第2部分,相应的ISO898是第2部分和第6部分。其主要变化的浅析如下。

1、主要修改内容

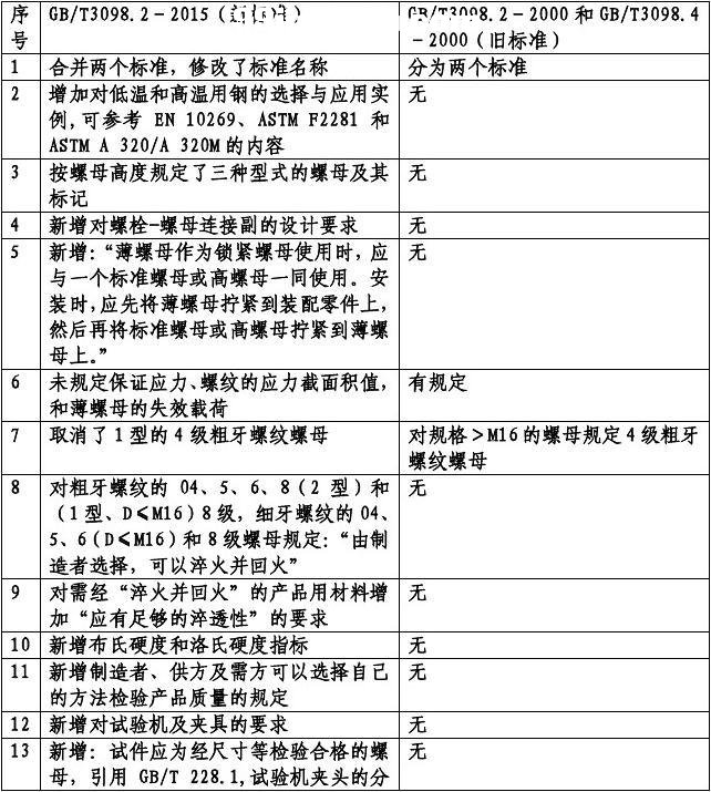
GB/T 3098.2-2015(以下简称新标准)代替 GB/T 3098.2-2000和GB/T 3098.4-2000(以下简称旧标准)主要修改内容,即差异对照见表1。

浅析螺母国家新标准机械性能与材料20170225

1

浅析螺母国家新标准机械性能与材料20170225.doc下载

久久建筑网m.kkreddy.com提供大量:建筑图纸、施工方案、工程书籍、建筑论文、合同表格、标准规范、CAD图纸等内容。


TOP最近更新内容

    梁凯恩 ——《福布斯导师商学院》精华 ANSYS工程结构数值分析命令查询表 语言学概论笔记 郭硕鸿 电动力学 山东省威海市2011届高三模拟考试(数学文) DLT 1080.4-2010 电力企业应用集成 配电管 2013 3月二级c无纸化题库 德隆的资本运作与行业整合 建筑装饰装修工程施工质量验收规范(GB5021 宋鸿兵语录 刑法的二十个钻石考点 【阮齐林】 富士康科技公司基础IE培训--现场改善.ppt PS技术 在学校里 学三年 也学不到这么多x 系统防雷方案 南京理工大学考研计算机复试上机题目